Odpojení čerpadla klimatizace 1.2 8v
Moderátoři: peta.smolik, mad mike, Matto, Katy
Odpojení čerpadla klimatizace 1.2 8v
Dobrý den,
strašně mi klepe/hučí kompresor klimatizace a tuším, že ani nefunguje. Proto se chci zeptat, zda je možné kompresor úplně odpojit. Tím mám na mysli, že bych z něho sundal řemen.
strašně mi klepe/hučí kompresor klimatizace a tuším, že ani nefunguje. Proto se chci zeptat, zda je možné kompresor úplně odpojit. Tím mám na mysli, že bych z něho sundal řemen.
- Reklama
Re: Odpojení čerpadla klimatizace 1.2 8v
Neviem akú máš verziu ale na mk1 to ide bez problémov.
CHRYSLER CROSSFIRE 3.2
EX Punto mk1 55S, 90ELX, 16v sporting
EX Punto mk1 55S, 90ELX, 16v sporting
Re: Odpojení čerpadla klimatizace 1.2 8v
Fiat Punto Mk2 1.2 8v, r.v. 2001
Re: Odpojení čerpadla klimatizace 1.2 8v
Tak na 1.6 je to jednoduché na ostatných je to takto:

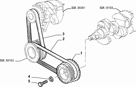
Klínový řemen, modely s klimatizací: 1 – čerpadlo posilovače řízení, 2 – alternátor, 3 – kompresor klimatizace, 4 – klikový hřídel.

Klínový řemen, modely s klimatizací: 1 – čerpadlo posilovače řízení, 2 – alternátor, 3 – kompresor klimatizace, 4 – klikový hřídel.
CHRYSLER CROSSFIRE 3.2
EX Punto mk1 55S, 90ELX, 16v sporting
EX Punto mk1 55S, 90ELX, 16v sporting
Re: Odpojení čerpadla klimatizace 1.2 8v
pokud je jedním řemenem hnaný kompresor i altík tak asi těžko
CROMA 1.9JTD/110kW r.06 -EMOTION-
Lancia Musa 1.4 16V r.11-PLATINO-
PUNTO 75 ELX r.96
IDEA 1.4 16V/70kW r.07
Stilo 1.6 16V/76kW r.02 Dynamic
Seicento 1.1 SPI HOBBY r.99...
TIPO 1.4 r.94...
UNO 1.5 MPI r.87
Lancia Musa 1.4 16V r.11-PLATINO-
PUNTO 75 ELX r.96
IDEA 1.4 16V/70kW r.07
Stilo 1.6 16V/76kW r.02 Dynamic
Seicento 1.1 SPI HOBBY r.99...
TIPO 1.4 r.94...
UNO 1.5 MPI r.87
Re: Odpojení čerpadla klimatizace 1.2 8v
Ano, kompresor i altik je hnaný pouze jedním řemenem. 
Re: Odpojení čerpadla klimatizace 1.2 8v
Ten obrázek je Punto MKI ,dvojkové to má ještě trošku jinak
CROMA 1.9JTD/110kW r.06 -EMOTION-
Lancia Musa 1.4 16V r.11-PLATINO-
PUNTO 75 ELX r.96
IDEA 1.4 16V/70kW r.07
Stilo 1.6 16V/76kW r.02 Dynamic
Seicento 1.1 SPI HOBBY r.99...
TIPO 1.4 r.94...
UNO 1.5 MPI r.87
Lancia Musa 1.4 16V r.11-PLATINO-
PUNTO 75 ELX r.96
IDEA 1.4 16V/70kW r.07
Stilo 1.6 16V/76kW r.02 Dynamic
Seicento 1.1 SPI HOBBY r.99...
TIPO 1.4 r.94...
UNO 1.5 MPI r.87
Re: Odpojení čerpadla klimatizace 1.2 8v
to by šlo vyřešit kratším řemenem
pokud to jde mechanicky provést.
nevím jak sou ty řemeny vedený.
pokud to jde mechanicky provést.
nevím jak sou ty řemeny vedený.
Rossi
Fiat Punto 1.6Mk1 90 ELX resuscitován
AUDI A6 3.0 Quatro 2002
Fiat Punto 1.6Mk1 90 ELX resuscitován
AUDI A6 3.0 Quatro 2002
Re: Odpojení čerpadla klimatizace 1.2 8v
možná šlo,ale u PC mu to tady nevyřešíme,musel by hodit foto jak to tam vypadá
CROMA 1.9JTD/110kW r.06 -EMOTION-
Lancia Musa 1.4 16V r.11-PLATINO-
PUNTO 75 ELX r.96
IDEA 1.4 16V/70kW r.07
Stilo 1.6 16V/76kW r.02 Dynamic
Seicento 1.1 SPI HOBBY r.99...
TIPO 1.4 r.94...
UNO 1.5 MPI r.87
Lancia Musa 1.4 16V r.11-PLATINO-
PUNTO 75 ELX r.96
IDEA 1.4 16V/70kW r.07
Stilo 1.6 16V/76kW r.02 Dynamic
Seicento 1.1 SPI HOBBY r.99...
TIPO 1.4 r.94...
UNO 1.5 MPI r.87
Re: Odpojení čerpadla klimatizace 1.2 8v
liborko pozeral som to na dvojkové cez eper presne ta istá fotka ako na mk1.
CHRYSLER CROSSFIRE 3.2
EX Punto mk1 55S, 90ELX, 16v sporting
EX Punto mk1 55S, 90ELX, 16v sporting
Re: Odpojení čerpadla klimatizace 1.2 8v
Tak ja koukal asi na motor z grande punta,tam je dle fotky takový větší držák a je tam samonapínací kladka, pokud je to jak říkáš tak vidím jako řešení vyměnit čerpadlo klimatizace. Kdyby bylo čerpadlo místo altíku tak jo.
CROMA 1.9JTD/110kW r.06 -EMOTION-
Lancia Musa 1.4 16V r.11-PLATINO-
PUNTO 75 ELX r.96
IDEA 1.4 16V/70kW r.07
Stilo 1.6 16V/76kW r.02 Dynamic
Seicento 1.1 SPI HOBBY r.99...
TIPO 1.4 r.94...
UNO 1.5 MPI r.87
Lancia Musa 1.4 16V r.11-PLATINO-
PUNTO 75 ELX r.96
IDEA 1.4 16V/70kW r.07
Stilo 1.6 16V/76kW r.02 Dynamic
Seicento 1.1 SPI HOBBY r.99...
TIPO 1.4 r.94...
UNO 1.5 MPI r.87
Re: Odpojení čerpadla klimatizace 1.2 8v
Omlouvám se ale fotka je moc velká tak jsem byl nucen nahrát jí na leteckou poštu. Pokud bude fotka nepřehledná, mohl bych zkusit zítra vyfotit lepší.
1) napínací kladka
2)Altik schovaný pod kompresorem klimy
3) Kolo klik. Hřídele
http://leteckaposta.cz/585970506" onclick="window.open(this.href);return false;
1) napínací kladka
2)Altik schovaný pod kompresorem klimy
3) Kolo klik. Hřídele
http://leteckaposta.cz/585970506" onclick="window.open(this.href);return false;
Re: Odpojení čerpadla klimatizace 1.2 8v
dám to sem https://1iq.cz/i/C9a2k/G2TWa.jpeg" onclick="window.open(this.href);return false;
a jinak by to asi mělo být na tenhle způsob jak jsem psal prvně https://1iq.cz/i/C9a2k/e2dKn.jpg" onclick="window.open(this.href);return false;
tzn. bez čerpadla to nepůjde, jo a ten řemen je tak zralej aby se brzo odporoučel
a jinak by to asi mělo být na tenhle způsob jak jsem psal prvně https://1iq.cz/i/C9a2k/e2dKn.jpg" onclick="window.open(this.href);return false;
tzn. bez čerpadla to nepůjde, jo a ten řemen je tak zralej aby se brzo odporoučel
CROMA 1.9JTD/110kW r.06 -EMOTION-
Lancia Musa 1.4 16V r.11-PLATINO-
PUNTO 75 ELX r.96
IDEA 1.4 16V/70kW r.07
Stilo 1.6 16V/76kW r.02 Dynamic
Seicento 1.1 SPI HOBBY r.99...
TIPO 1.4 r.94...
UNO 1.5 MPI r.87
Lancia Musa 1.4 16V r.11-PLATINO-
PUNTO 75 ELX r.96
IDEA 1.4 16V/70kW r.07
Stilo 1.6 16V/76kW r.02 Dynamic
Seicento 1.1 SPI HOBBY r.99...
TIPO 1.4 r.94...
UNO 1.5 MPI r.87
Re: Odpojení čerpadla klimatizace 1.2 8v
Nějak takhle.
- Přílohy
-
- 7DA61C68-4782-4C5B-848A-4F2947EF47FE.jpeg (13.75 KiB) Zobrazeno 7172 x
Re: Odpojení čerpadla klimatizace 1.2 8v
Jediné co mě napadlo ale nevím, zda to půjde. Dát kladku pryč a pořídit menší řemen a napojit to přímo na altík.