Nespíná kompresor klimy

Moderátor: peta.smolik

Uživatelský avatar
proch
Zkušenej Fiaťák
Příspěvky: 390
Registrován: 06 kvě 2007, 20:19
Bydliště: Brandys n/L
Kontaktovat uživatele:

Re: Nespíná kompresor klimy

Příspěvek od proch »

polomiso píše:Ahoj Proch. Nevedel bz si aké je predpísané množstvo chladiva na punto03 1.4 16V s autom. klimatizáciou? Dnes som bol servisovať klimu a chalan mi v tej mašinke nevedel nájsť údaje na moje auto. Tak sme použili údaje zo Stila 1.4 - 500g chladiva. Ale tým množstvom som si neni istý. Ďakujem.
Pozdě ale přece, náplň tvého vozu Punto 03 1.4 16V (843) je 525-575g chladiva, náplň oleje v kompresoru je 80 ± 20ml
Vivid Workshop Data ATI
Stilo JTD 85kW, 2005,115@?, Cruise control, XcarLink mp3, dual clima, LLumar black, parking assist, EGR off, cat off...

_______________________________
Reklama
 

Uživatelský avatar
elvis.jarous
Zkušenej Fiaťák
Příspěvky: 417
Registrován: 11 úno 2012, 12:28
Bydliště: Nymburk

Re: Nespíná kompresor klimy

Příspěvek od elvis.jarous »

No klima sepne ale když máš studenou vodu a potřebuješ opálit sklo. :lol: Jo změřím a napíšu.
Dík.
Fiat Stilo multiwagon 1.9 JTD 16V 103KW 6q
Ø 5,6 l
min.Ø 3,6Litrů
Škoda 100L rv.1976
ex-Škoda Octavia 1,6 SR 74KW Liftback rv.99
ex-opel corsa 1.3 i 3door rv.87
ex-Škoda 105 l rv.87
ex-škoda 120S rally-pokus o repliku
ex-2x škoda 100L modrá

FiatEcuscan+kabel
polomiso
Fiaťák
Příspěvky: 190
Registrován: 24 zář 2009, 23:09
Bydliště: Nové Zámky

Re: Nespíná kompresor klimy

Příspěvek od polomiso »

Ďakujeeem :) . Teraz je tam teda "len" 500g, ale nechám to tak. Redšej menej ako viacej.
mk2b 1.4 16V 5D
Uživatelský avatar
proch
Zkušenej Fiaťák
Příspěvky: 390
Registrován: 06 kvě 2007, 20:19
Bydliště: Brandys n/L
Kontaktovat uživatele:

Re: Nespíná kompresor klimy

Příspěvek od proch »

Na odzmražení skla mají některá Stila elektrické topení. Tedy fouká teplý vzduch i když je voda ještě studená. Jakmile se voda trochu ohřeje, tohle topení hned vypne páč to je žrout el. jako sviň. Ale já to tam asi nemám, nebo nefunguje, ještě jsem to podrobně nezkoumal.
Stilo JTD 85kW, 2005,115@?, Cruise control, XcarLink mp3, dual clima, LLumar black, parking assist, EGR off, cat off...

_______________________________
Uživatelský avatar
proch
Zkušenej Fiaťák
Příspěvky: 390
Registrován: 06 kvě 2007, 20:19
Bydliště: Brandys n/L
Kontaktovat uživatele:

Re: Nespíná kompresor klimy

Příspěvek od proch »

polomiso píše:Ďakujeeem :) . Teraz je tam teda "len" 500g, ale nechám to tak. Redšej menej ako viacej.
Jo myslím že 25-50g na výkonu asi nijak nepoznáš a určitě ti ve 30st. vedrech v koloně nevypne... :)
Stilo JTD 85kW, 2005,115@?, Cruise control, XcarLink mp3, dual clima, LLumar black, parking assist, EGR off, cat off...

_______________________________
Uživatelský avatar
elvis.jarous
Zkušenej Fiaťák
Příspěvky: 417
Registrován: 11 úno 2012, 12:28
Bydliště: Nymburk

Re: Nespíná kompresor klimy

Příspěvek od elvis.jarous »

No tak jsem dneska testnul klimu na cestě do Kolína a nic. Myslel jsem, že mechanik ji zkusil ale pouze provedl ty úkony jako vysátí, napuštění, test a tečka.
Napíchl jsem milou klimu a čidlo stále hlásí eror a tlak 2,2.
takže milou napuštěnou klimu budu muset vypustit protože mám v prdeli čidlo. To je radosti. 1400 peněz v řiti a nefachčí to. Dneska jsem ale opravdu vytočenej.
Kde je to pos.... čidlo? Mám rozebírat kryt motoru?
díky.
Fiat Stilo multiwagon 1.9 JTD 16V 103KW 6q
Ø 5,6 l
min.Ø 3,6Litrů
Škoda 100L rv.1976
ex-Škoda Octavia 1,6 SR 74KW Liftback rv.99
ex-opel corsa 1.3 i 3door rv.87
ex-Škoda 105 l rv.87
ex-škoda 120S rally-pokus o repliku
ex-2x škoda 100L modrá

FiatEcuscan+kabel
Uživatelský avatar
idefix
Znalec
Příspěvky: 726
Registrován: 22 lis 2010, 20:26
Bydliště: Kolín

Re: Nespíná kompresor klimy

Příspěvek od idefix »

Tady se to myslím řešilo http://www.gabriel-net.de/forum/showthread.php?t=13444" onclick="window.open(this.href);return false;
Fiat Stilo MW 1,9 JTD 85Kw
Pavel II
Fiaťák
Příspěvky: 147
Registrován: 06 led 2012, 11:51
Bydliště: okr.Praha východ

Re: Nespíná kompresor klimy

Příspěvek od Pavel II »

Já když jsem kdysi opravoval hadici od klimy u Brava tak jsem si nechal chladivo odsát. Tak že to bylo prázdné a hadici jsem opravil (v práci jsem si jí přelisoval. protože byla spuchřelá) a pak jsem si do servisu zajel a chladivo mi zas napustily a jen sem doplatil co chybělo. Nutno dodat že to bylo u známejch, tak nevím jestli tento způsob "zálohy" media funguje běžně. U mě to bylo v pohodě :-)

Ale kde má stilo snímač to nevím :-( :-(
Fiat 131 CL Mirafiori 1,4 rv.83
Fiat Tempra 1,6ie rv.90
Fiat Tempra 1,6 MPI rv.96
Fiat Bravo 1,8 16V GT rv.96
Fiat Bravo 1,9 JTD GT rv.99
Fiat Stilo - 1,9 MutiJet 110Kw rv.05
Uživatelský avatar
elvis.jarous
Zkušenej Fiaťák
Příspěvky: 417
Registrován: 11 úno 2012, 12:28
Bydliště: Nymburk

Re: Nespíná kompresor klimy

Příspěvek od elvis.jarous »

Tak se pričítám gabriel/net jak mě na to téma kolega odkázal, už asi 2 hodiny 23 strana a jen jedna zmínka a to pouze o chybě čidla jako já. ale řešení nikde, desítky dalších problémů se tam řeší. Je to moc obecný. Taky mě napadlo, že by odsátí a natlačení toho smýho nemělo nic extra stát ale je to vážně k posr...
Přemejšlím, že až najdu čidlo, vezmu dráty a tlak nasimuluju něčím jiným.
Teda až to čidlo najdu.....
Zatím čtu a už mě bolí oči....
Zdarec.
Fiat Stilo multiwagon 1.9 JTD 16V 103KW 6q
Ø 5,6 l
min.Ø 3,6Litrů
Škoda 100L rv.1976
ex-Škoda Octavia 1,6 SR 74KW Liftback rv.99
ex-opel corsa 1.3 i 3door rv.87
ex-Škoda 105 l rv.87
ex-škoda 120S rally-pokus o repliku
ex-2x škoda 100L modrá

FiatEcuscan+kabel
Uživatelský avatar
elvis.jarous
Zkušenej Fiaťák
Příspěvky: 417
Registrován: 11 úno 2012, 12:28
Bydliště: Nymburk

Re: Nespíná kompresor klimy

Příspěvek od elvis.jarous »

Na gabrielu ni zmínka o umístění tlak.čidla klimatizace , pouze někde pod stěrači je čidlo znečištění.
Nic víc.
Fiat Stilo multiwagon 1.9 JTD 16V 103KW 6q
Ø 5,6 l
min.Ø 3,6Litrů
Škoda 100L rv.1976
ex-Škoda Octavia 1,6 SR 74KW Liftback rv.99
ex-opel corsa 1.3 i 3door rv.87
ex-Škoda 105 l rv.87
ex-škoda 120S rally-pokus o repliku
ex-2x škoda 100L modrá

FiatEcuscan+kabel
Pavel II
Fiaťák
Příspěvky: 147
Registrován: 06 led 2012, 11:51
Bydliště: okr.Praha východ

Re: Nespíná kompresor klimy

Příspěvek od Pavel II »

jj pod těmi stěrači je čidlo pro sledování čistoty vzduchu..
Ale kde je tlakáč...nenašlo by jse to v E-peru ?
Fiat 131 CL Mirafiori 1,4 rv.83
Fiat Tempra 1,6ie rv.90
Fiat Tempra 1,6 MPI rv.96
Fiat Bravo 1,8 16V GT rv.96
Fiat Bravo 1,9 JTD GT rv.99
Fiat Stilo - 1,9 MutiJet 110Kw rv.05
Uživatelský avatar
idefix
Znalec
Příspěvky: 726
Registrován: 22 lis 2010, 20:26
Bydliště: Kolín

Re: Nespíná kompresor klimy

Příspěvek od idefix »

Tak vypadá:

http://www.fiatdily.cz/dil/5668?Categor ... limatizace" onclick="window.open(this.href);return false;


Tam je umístěn -pozice č.5

http://eper.fiatforum.com/eper/navi?MOD ... &DRW_NUM=5" onclick="window.open(this.href);return false;

A teď hledej Šmudlo :wink:
Fiat Stilo MW 1,9 JTD 85Kw
Uživatelský avatar
elvis.jarous
Zkušenej Fiaťák
Příspěvky: 417
Registrován: 11 úno 2012, 12:28
Bydliště: Nymburk

Re: Nespíná kompresor klimy

Příspěvek od elvis.jarous »

Tak to ePeru vidím prvně. Bomba. Čidlo nalezeno a ePeru, v autě se podívám.Díky.

Aktualizace odpovědi: No tak v ePeru je to sice, ale pro jinýho Stilouše.
Naposledy upravil(a) elvis.jarous dne 09 kvě 2012, 21:40, celkem upraveno 1 x.
Fiat Stilo multiwagon 1.9 JTD 16V 103KW 6q
Ø 5,6 l
min.Ø 3,6Litrů
Škoda 100L rv.1976
ex-Škoda Octavia 1,6 SR 74KW Liftback rv.99
ex-opel corsa 1.3 i 3door rv.87
ex-Škoda 105 l rv.87
ex-škoda 120S rally-pokus o repliku
ex-2x škoda 100L modrá

FiatEcuscan+kabel
Uživatelský avatar
elvis.jarous
Zkušenej Fiaťák
Příspěvky: 417
Registrován: 11 úno 2012, 12:28
Bydliště: Nymburk

Re: Nespíná kompresor klimy

Příspěvek od elvis.jarous »

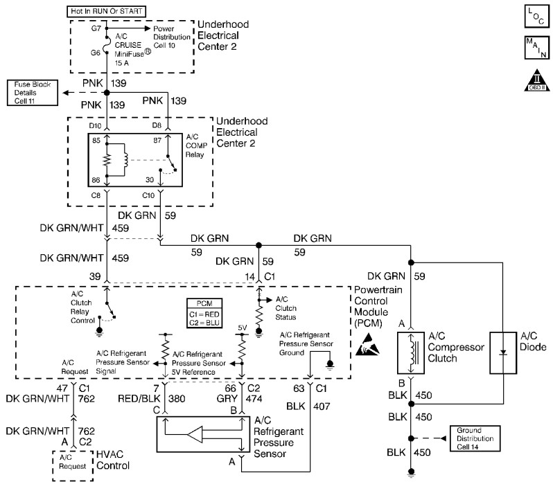
Takže: pazouru mám vodřenou jak sviň a na bicáku štěnici, jak jsem nemohl ruku dostat ven a mám jí odrbanou o přední výstuhu. Zahučela mi tam celá ruka.
Čidlo se nachází pod vlašťovkou, na té straně co je kompresor klimy, u kondenzátoru nebo chcete-li u chladiče.
Po odpojení konektoru jsem naměřil na dvou pólech oněh 5V a i při odpojeným čidle/snímači mi FiatECUSCAN ukazoval 2,2 baru.
Několikrát jsem zkoušel chybu vymazat a opět naběhla, provedl jsem reset klimy. Nic. Vypojil jsem baterku, nic.
Tak bude asi něco v PCM, což je podle mě převodník+další věci. To bude asi deska do který vede kabel od čidla a bude v palubce, v terminálu klimy.
Bohužel jsem se nedostal k tomu abych jen nabodnul výstupní napětí z čidla. Je to na rozebrání spodku motoru,protože 2 ruce tam nedám a ještě čachrovat s multimetrem.
Až se k tomu dostanu a zjistím, že signál z čidla existuje(měřil jsem jen jestli tam jde šťáva) a je tam normální hodnota, třeba 3,5 voltů tam bude a v PCM to bude zapojený vše jak má bejt, provedu ruční sepnutí kompresoru a pokud to bude chladiti, asi spínání kompresoru nějak vyvedu přímo na ten čudl vločky. Když už to budu mít rozhrabaný. Tak nějak to zatím vidím. Zítra budu pokračovat.
Pokud PCM půjde vyndat(nevim jak to vypadá), nechám to dát kolegovi, jestli by to nějak nespravil.
Všecko mi jde bohužel pomalu.
Ještě jdu pátrat, kde je PCM....
Tak zdar.
Přílohy
čidlo tlaku klima.JPG
čidlo tlaku klima.JPG (5.53 KiB) Zobrazeno 4961 x
linear press sw.JPG
linear press sw.JPG (27.23 KiB) Zobrazeno 4961 x
image002 – kopie.jpg
image002 – kopie.jpg (101.63 KiB) Zobrazeno 4962 x
Fiat Stilo multiwagon 1.9 JTD 16V 103KW 6q
Ø 5,6 l
min.Ø 3,6Litrů
Škoda 100L rv.1976
ex-Škoda Octavia 1,6 SR 74KW Liftback rv.99
ex-opel corsa 1.3 i 3door rv.87
ex-Škoda 105 l rv.87
ex-škoda 120S rally-pokus o repliku
ex-2x škoda 100L modrá

FiatEcuscan+kabel
Uživatelský avatar
elvis.jarous
Zkušenej Fiaťák
Příspěvky: 417
Registrován: 11 úno 2012, 12:28
Bydliště: Nymburk

Re: Nespíná kompresor klimy

Příspěvek od elvis.jarous »

dovolil jsem si z jednoho inzerátu stahnout foto čidla tlaku klimy
Přílohy
2320814945_3.jpeg
2320814945_3.jpeg (52.17 KiB) Zobrazeno 4953 x
Fiat Stilo multiwagon 1.9 JTD 16V 103KW 6q
Ø 5,6 l
min.Ø 3,6Litrů
Škoda 100L rv.1976
ex-Škoda Octavia 1,6 SR 74KW Liftback rv.99
ex-opel corsa 1.3 i 3door rv.87
ex-Škoda 105 l rv.87
ex-škoda 120S rally-pokus o repliku
ex-2x škoda 100L modrá

FiatEcuscan+kabel
Odpovědět

Zpět na „Stilo“